background image

Academic Accommodation for Students Experiencing Disabilities Procedures – March 25, 2014 

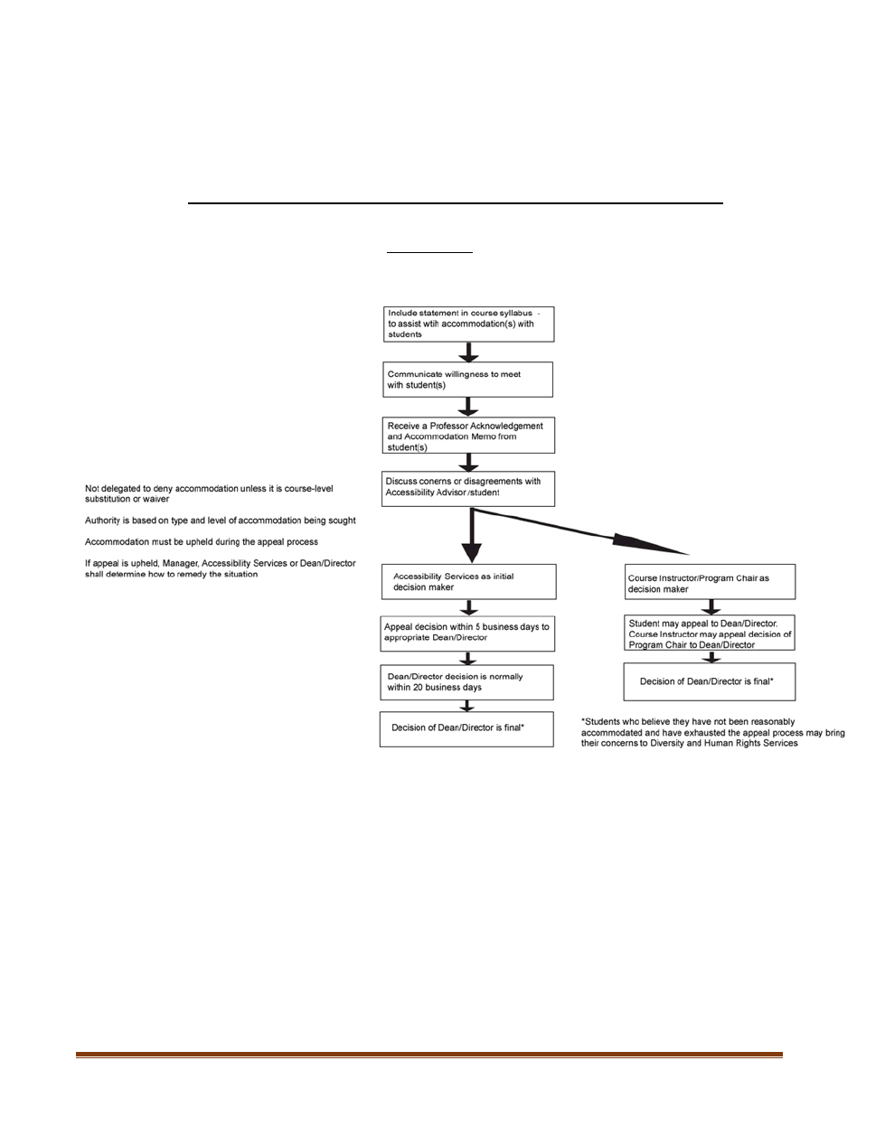
Page 1 of 17 

 

 

 

ACADEMIC ACCOMMODATION FOR STUDENTS 

EXPERIENCING DISABILITIES PROCEDURES 

 

Procedure 

Type: 

Management 

Initially 

Approved: 

December 11, 

2006 

Procedure 

Sponsor: 

Vice-President, 

Students  

Last 

Revised: 

March 25, 2014 

Administrative 

Responsibility: 

AVP, Student 

Experience and 

Success 

Review 

Scheduled: 

September 2025 

Approver: 

Executive Leadership Team 

 

 

A. 

PROCEDURES 

 

1. 

GUIDELINES FOR STUDENTS REQUIRING ACADEMIC ACCOMMODATION 

 

 

1.1 

Registration with Access and Inclusion Services 

 

 

Students are advised to register with Access and Inclusion  Services as early as 

possible to avoid a delay in service. New students should contact Access and Inclusion 

Services upon admission. Students should contact Access and Inclusion  Services 

each semester to review their needs and their current personal information. 

 

 

1.2 

Requesting Academic Accommodation 

 

 

Students requesting Academic Accommodation(s) will meet with an Access Advisor to 

identify their specific needs. This includes providing relevant, and if requested, 

corroborated, current medical, psycho-educational or psychological documentation to 

Access and Inclusion Services. Documentation of the Disability(ies) must be:  

 

 

 

a. 

From a physician, psychologist, audiologist, ophthalmologist or other licenses 

specialist; 

 

 

 

b. 

Submitted on letterhead and include the clinician's name, title, phone number, 

address, date(s) of assessment; and 

 

 

 

c. 

Dated. 

 

In addition, the documentation must indicate the impact the Disability(ies)/condition(s)  

has on the student in an academic setting. It may identify or recommend specific 

Accommodations and supports that would reduce the Barriers encountered in an 

educational setting. 

 

1.3 

It is the student's responsibility to ensure that sufficient notice, as defined by Access 

and Inclusion  Services' procedures, is given  to enable Mount Royal to make the 

necessary Accommodation(s). 

 

1.4 

In situations where the requested Academic Accommodation is beyond the authority 

of Access and Inclusion Services (e.g. University-level modification such as priority 

registration access),  Access and Inclusion  Services will provide appropriate and 

background image

Academic Accommodation for Students Experiencing Disabilities Procedures – March 25, 2014 

Page 2 of 17 

 

 

relevant recommendations, information and/or facilitation related to the 

Accommodation process to students and University personnel.  

 

1.5 

Work with Access and Inclusion Services to develop an Accommodation plan (the 

Accommodation Agreement). 

 

1.6 

If applicable, students should apply for funding for academic accommodation as 

identified by the Access Advisor. 

 

1.7 

Provide the Professor Acknowledgement form and Academic Accommodation Memo 

to relevant  faculty/instructional staff.  Faculty/instructional staff should provide an 

opportunity outside of the classroom environment to discuss academic 

accommodation requirements in a private and confidential setting. 

 

1.7 

Students should notify Career Services or the relevant department personnel in 

advance of a work term placement, clinical, internship or practicum if a specific 

Accommodation is required for the work placement, as these Accommodations may 

require additional time to coordinate.  Career Services or the relevant department 

personnel will work in consultation with the employer, the Faculty/School and Access 

Services, where appropriate, to support suitable Accommodations. 

 

 

2. 

GUIDELINES FOR FACULTY/INSTRUCTIONAL STAFF 

 

2.1 

Communicate to students at the beginning of the semester their willingness to meet 

with Students Experiencing Disabilities who require Accommodation to discuss their 

Accommodation requirements. Instructors shall include a statement in their syllabus 

indicating their willingness to assist in the provision of Academic Accommodations, 

informing students of the role of Access and Inclusion Services and the University’s 

responsibility to provide necessary Academic Accommodation. 

 

2.2 

Receive the Professor Acknowledgement form and Academic Accommodation Memo 

from the student. Students shall be provided with an opportunity to discuss their 

Accommodation(s) with faculty/instructional staff in a private and confidential setting. 

 

2.3 

Understand that Access and Inclusion Services cannot disclose medical information to 

faculty/instructional staff, including the details of an individual student’s diagnosis. 

These restrictions are imposed by legislation. Only information relevant and essential 

to the Academic Accommodation process, such as the impact or functional limitations 

of a Disability or condition, can be disclosed to relevant personnel on a need-to-know 

basis. 

 

2.4 

Concerns or disagreements related to recommended or directed Accommodations 

should be discussed with the relevant Access Advisor. 

 

2.5 

Where an Accommodation decision has been made by the appropriate delegated 

authority, that decision shall be upheld until the appeal process has been exhausted. 

The student’s Accommodation shall not be disrupted during an appeal process. If an 

appeal is upheld, the appropriate authority (Executive Director, Student Affairs  or 

Dean/Director) shall determine the most appropriate way to remedy the situation, in 

consultation with the relevant faculty/instructional staff, Access Advisor and any other 

appropriate individual(s). 

 

2.6 

Faculty/instructional staff are not delegated authority to deny an Academic 

Accommodation unless it is a course-level Substitution or Waiver. 

 

(See “Authority for Academic Accommodation Decisions”).  

 

background image

Academic Accommodation for Students Experiencing Disabilities Procedures – March 25, 2014 

Page 3 of 17 

 

 

2.7 

Where faculty/instructional staff are delegated authority for Academic Accommodation 

decisions (course-level  Substitutions and Waivers), they  must make their decision 

based on the criteria set out below. A request for an Academic Accommodation shall 

not be denied without first consulting the appropriate University personnel, including 

the Diversity and Human Rights Advisor and/or University Legal Counsel to ensure 

Mount Royal is upholding its statutory obligations. 

 

3. 

GUIDELINES FOR PROGRAM/DEPARTMENT CHAIRS, DEANS/DIRECTORS AND OTHER 

UNIVERSITY PERSONNEL WITH ACADEMIC ACCOMMODATION  

 

AUTHORITY 

 

3.1 

Receive recommendations or referrals from Access and Inclusion Services. 

 

3.2 

Understand that Access and Inclusion Services can not disclose medical information 

to University personnel, including the details of an individual student’s diagnosis. 

These restrictions are imposed by legislation. Only information relevant and essential 

to the Academic Accommodation process and decision, such as the impact or 

functional limitations of a Disability or condition, can be disclosed to relevant personnel 

on a need-to-know basis. 

 

3.3 

Concerns or disagreements related to recommended Accommodations should be 

discussed with Access and Inclusion Services. 

 

3.4 

Academic Accommodation decisions shall be based on the criteria set out in these 

procedures.  A request for an Academic Accommodation shall not be denied without 

first consulting the appropriate University personnel, including the Diversity and Human 

Rights Advisor and/or University Legal Services to ensure Mount Royal is upholding 

its statutory obligations. 

 

4. 

AUTHORITY FOR ACADEMIC ACCOMMODATION DECISIONS 

 

4.1 

Authority for Academic Accommodation decisions is determined based on both the 

type (Modification,  Substitution,  Waiver,  Degree  Notwithstanding a Deficiency) and 

Level (Course, Program or University) of Accommodation being sought and is vested 

in the individual(s) with the most appropriate expertise for the situation. 

 

4.2 

In all cases, Academic Accommodation decisions will be made in a timely fashion, in 

consultation with Access and Inclusion Services and based on documented Bona Fide 

Educational Requirements. Those  with decision-making authority will fully apprise 

themselves of the relevant information, involving individuals who are knowledgeable 

about accessibility, Academic Accommodation and Human Rights issues. A request 

for  Academic  Accommodation shall not be denied without first consulting with the 

appropriate University personnel, including the Diversity and Human Rights Advisor 

and/or University Legal Services to ensure Mount Royal is upholding its statutory 

obligations. Reasonable Accommodation can only be denied by the University for 

reasons of Undue Hardship. 

 

4.3 

All decision-makers will uphold the University’s responsibility to maintain confidentiality 

and privacy. 

 

4.4 

Modifications 

 

a. 

The authority to grant a Modification at the Course-Level and Program- Level 

is delegated to Access and Inclusion Services after reasonable consultation 

with appropriate academic authorities, taking into account both academic 

concerns and legal obligations. 

background image

Academic Accommodation for Students Experiencing Disabilities Procedures – March 25, 2014 

Page 4 of 17 

 

 

 

b. 

The authority to grant a Modification at the University-Level is delegated to the 

Executive Director, Student Affairs based on recommendations from Access 

and Inclusion Services. 

 

4.5 

Substitutions 

 

a. 

The authority to grant Substitutions at the Course-Level is delegated to the 

course instructor. 

 

(b) 

The authority to grant Substitutions at the Program-Level is delegated to the 

program or department Chair. 

 

(c) 

The authority to grant Substitutions at the University-Level rests with General 

Faculties Council. 

 

4.6 

Waivers 

 

The authority to grant Waivers  is delegated in the same manner as Substitutions, 

recognizing that Waivers cannot be made of Bona Fide Educational Requirements. 

 

4.7 

Degree Notwithstanding a Deficiency 

 

 

The authority to grant a Degree  Notwithstanding a Deficiency rests with General 

Faculties Council.  Normally, the  General Faculties Council would exercise this 

authority upon a recommendation from a Faculty/School. 

 

 

5. 

APPEALS OF ACADEMIC ACCOMMODATION DECISIONS 

 

5.1 

All parties to an appeal of an academic accommodation decision shall have access to 

support, including from their respective Associations (i.e., Students’ Association of 

Mount Royal University, Mount Royal Faculty Association, Mount Royal Staff 

Association). 

 

5.2 

Academic Accommodation decisions shall be upheld until the appeal process has been 

exhausted.  The student's Accommodation shall not be disrupted during the appeal 

process.  If an appeal is upheld, the appropriate authority (Director,  Access and 

Inclusion  Services or Dean/Director) shall determine the most appropriate way to 

remedy the situation, in consultation with the relevant faculty/instructional staff, Access 

Advisor and any other appropriate individual(s). 

 

5.3 

Only those individuals with a real and substantial connection to the Academic 

Accommodation decision have grounds to appeal that decision. 

 

5.4 

While students are encouraged to be active participants in the Accommodation 

process, there are circumstances that may limit a student’s ability to self-advocate. 

Factors such as the inherent power differential in the instructor-student relationship, 

the pervasive stigma involved with requiring Academic Accommodation, as well as the 

very nature of some Disabilities, can all play a role in a student’s ability to play an active 

role in the Accommodation process. 

 

5.5 

Failure to provide Reasonable  Accommodation where required by law amounts to 

Discrimination. Students who believe they have not been Reasonably Accommodated 

and have exhausted the appeal process may bring their concerns to Diversity and 

Human Rights Services. 

 

background image

Academic Accommodation for Students Experiencing Disabilities Procedures – March 25, 2014 

Page 5 of 17 

 

 

5.7 

Individuals requesting Accommodation retain their right to consult, or file a complaint 

with, the Alberta Human Rights Commission at any time. A complaint must be made 

to the Commission within one year after the alleged incident of Discrimination.  

 

5.8 

Appeal Process Step 1 

 

Informal discussion with the initial decision-maker. Depending on the type and level of 

Accommodation sought, this may be an Access Advisor, Course Instructor, 

Program/Department Chair or Executive Director, Student Affairs.  

 

5.9 

Appeal Process Step 2 

 

a. 

In the case of Access and Inclusion Services as initial decision-maker (Course-

Level and Program-Level): 

 

i. 

Students may appeal the decision of the Access Advisor in writing to 

the Director of Access and Inclusion Services within five (5) business 

days: 

 

o  The  Director  of  Access and Inclusion Services will fully inform 

him/herself of the circumstances and conduct a timely review, 

involving individuals who are knowledgeable about accessibility, 

Academic Accommodation, Human Rights issues and the 

particular issues being adjudicated, including the Faculty/School 

Accessibility Advisory Committee. 

 

o  The Director of Access and Inclusion Services shall not refuse an 

Accommodation until after consulting with the Vice-President, 

Students  (or designate) and University Legal Services. Under 

Human Rights legislation, Reasonable Accommodation can only 

be denied by the University for reasons of Undue Hardship. 

 

o  The Director of Access and Inclusion Services’ decision will be 

rendered in a timely fashion, normally within ten (10) business 

days. 

 

o  The decision of the Director of Access and Inclusion Services is 

final. 

 

ii.) 

Other individuals directly and substantially connected to the Academic 

Accommodation decision (e.g., course instructor) may appeal the 

decision of the Access Advisor in writing to the appropriate 

Dean/Director within five (5) business days of the initial decision.  

 

o  The Dean/Director may sub-delegate his/her decision-making 

authority to the Associate Dean level.  

 

o  Deans/Directors will fully inform themselves of the circumstances 

and conduct a timely review, involving individuals who are 

knowledgeable about accessibility, Academic Accommodation, 

Human Rights issues and the particular issues being adjudicated, 

including the Faculty/School Accessibility Advisory Committee. 

 

o  The Dean/Director shall not refuse an Accommodation until after 

consulting with the Provost and Vice-President, Academic or 

designate and University Legal Services. Under Human Rights 

background image

Academic Accommodation for Students Experiencing Disabilities Procedures – March 25, 2014 

Page 6 of 17 

 

 

legislation, Reasonable Accommodation can only be denied by 

the University for reasons of Undue Hardship. 

 

o  The Dean’s/Director’s decision will be rendered in a timely 

fashion, normally within (twenty) 20 business days. 

 

o  The decision of the Dean/Director is final.  

 

b. 

In the case of Course Instructor (Course-Level Substitutions or Waivers) or 

Program/Department Chair (Program-Level Substitutions or Waivers) as initial 

decision-maker: 

 

i. 

Individuals directly and substantially connected to the Academic 

Accommodation decision (e.g., student requesting Accommodation, 

course instructor) may appeal the decision of the course instructor or 

Program/Department Chair in writing to the appropriate Dean/Director 

(or the Provost and Vice- 

President, Academic in cases where the Dean/Director is the deciding course 

instructor) within five (5) business days of the initial decision. 

 

o  The Dean/Director may sub-delegate  his/her  decision-making 

authority to the Associate Dean level. 

 

o  The Dean/Director will fully inform him/herself  of the 

circumstances and conduct a timely review, involving individuals 

who are knowledgeable about accessibility,  Academic 

Accommodation, Human Rights issues and the particular issues 

being adjudicated, including the Faculty/School Accessibility 

Advisory Committee. 

 

o  The Dean/Director shall not refuse an Accommodation until after 

consulting with the Provost and  Vice-President,  Academic (or 

designate) and University Legal Services. Under human rights 

legislation,  Reasonable  Accommodation can only be denied by 

the University for reasons of Undue Hardship. 

 

o  The decision of the Dean/Director is final.  

 

 

B. 

DEFINITIONS 

 

(1) 

Academic 

Accommodation(s): 

Academic Accommodation refers to the process of 

making alteration(s) to the delivery of academic services 

and requirements, including admission, progression and 

graduation requirements, to enable equitable 

participation. The Academic Accommodation of Students 

Experiencing Disabilities involves activities like making 

adjustments or alternative arrangements in the 

educational environment to ensure it does not have a 

discriminatory effect on a student because of the 

Disabilities they may experience. 

 

Modification is an Accommodation involving a relatively 

minor change made to an academic admission, 

progression or graduation requirement. Modifications 

usually involve a revision to the way a student must 

background image

Academic Accommodation for Students Experiencing Disabilities Procedures – March 25, 2014 

Page 7 of 17 

 

 

demonstrate required skills and knowledge, or 

sometimes additional assistance for a student which does 

not detract from the skills and knowledge the student 

must acquire. See Appendix 2 for examples. 

 

Substitution  is an Accommodation involving the 

replacement of a certain academic admission, 

progression or graduation requirement by another that is 

deemed comparable.  Substitutions are commonly used 

to effect Accommodations.  See Appendix 2 for 

examples. 

 

Waiver is an Accommodation involving the removal of an 

academic criterion for admission, progression or 

graduation. A Waiver should never be offered in regard to 

a Bona Fide Educational Requirement. A Waiver does not 

include a case where a requirement is replaced by 

another requirement (this is a Substitution), but rather is 

the complete elimination of a non-Bona Fide Educational 

Requirement. See Appendix 2 for examples. 

 

Degree Notwithstanding a Deficiency  is one that is 

conferred upon a student who has not met all the General 

Faculties Council-approved requirements for their 

program of study and for whom no other Accommodation 

has been approved in regard to the missing requirements. 

A degree not-withstanding a deficiency, when approved 

by General Faculties Council (or the Dean, as delegated 

in the Academic Standing, Continuance and Graduation 

policy) is the only way in which a student may effectively 

obtain a Waiver of what would otherwise be considered a 

Bona Fide Educational Requirement. 

 

(2) 

Access Advisor: 

refers to a qualified Access and Inclusion  Services 

professional who works with students, faculty/ 

instructional staff and other University personnel to 

develop appropriate Accommodations, or 

recommendations for Accommodations for Students 

Experiencing Disabilities. 

  

(3) 

Access and Inclusion 

Services: 

refers to the Mount Royal department with delegated 

authority to assist the University in discharging its legal 

and moral duty to provide Academic Accommodation and 

to create an accessible learning environment that 

encourages full participation in academic  courses for 

Students Experiencing Disabilities.  Access and Inclusion 

Services works with students, faculty/instructional staff 

and other University personnel to develop appropriate 

Accommodations for students who experience 

Disabilities in the post-secondary environment.  

 

(4) 

Accommodation 

Agreement: 

refers to the signed arrangement, facilitated by Access 

and Inclusion Services, made between Mount Royal and 

the student that: 

 

background image

Academic Accommodation for Students Experiencing Disabilities Procedures – March 25, 2014 

Page 8 of 17 

 

 

a. 

specifies the recommended Accommodation(s) to 

be provided by Mount Royal for the student; and, 

 

b. 

authorizes the release of information to appropriate 

individuals when necessary. 

 

(5) 

Barrier: 

is a structure, design, practice and/or criterion that 

prevents or impedes a person from accessing a facility or 

service. 

 

(6) 

Bona Fide Educational 

Requirement(s): 

 

are those requirements that are a reasonable and 

justifiable component of a program that may limit entry to, 

or completion of, a program or course. In the context of 

Academic Accommodation, they include the admission, 

progression and graduation requirements that are 

essential to maintain the academic integrity of a program, 

including those necessary for students to acquire and 

demonstrate essential skills and knowledge.  

 

(7) 

Course-Level 

Accommodation(s): 

refer to Accommodations generally related to Course-

specific admission or progression criteria. Examples 

include methods of course delivery and evaluation or 

course prerequisites.  

 

(8) 

Disability: 

is an umbrella term, covering impairments, activity 

limitations and participation restrictions. Disability is thus 

not just a health problem. It is a complex phenomenon, 

reflecting the interaction between features of a person’s 

body and features of the society in which they live. 

Overcoming the obstacles faced by people experiencing 

Disabilities requires interventions to remove 

environmental and social Barriers. 

 

(9) 

Discrimination: 

is defined as one or a series of unwanted behaviours or 

communication directed toward an individual or members 

of an identifiable group be-cause of a prohibited ground 

of Discrimination, as identified by the Act and reflected in 

the Mount Royal Human Rights policy. The prohibited 

grounds of Discrimination are: 

 

 

Race 

 

Ancestry 

 

Religious Belief 

 

Physical Disability 

 

Age 

 

Marital Status 

 

Family Status 

 

Colour  

 

Place of Origin 

 

Gender  

 

Mental Disability 

 

Sexual Orientation 

 

Source of Income 

 

Gender Identity and Expression  

 

background image

Academic Accommodation for Students Experiencing Disabilities Procedures – March 25, 2014 

Page 9 of 17 

 

 

Discrimination is behaviour which may be rooted in a 

prejudicial attitude. Discrimination is an act of 

differentiated treatment towards an individual as a 

member of a group or towards a group, which can 

disadvantage an individual or group.  

 

Discrimination often excludes an individual from a right or 

privilege to which they would otherwise be entitled.  

 

Whether it is colleague to colleague, supervisor to 

subordinate, subordinate to supervisor, employee to 

student, student to employee, or student to student, 

Discrimination introduces a disruptive element into Mount 

Royal's environment which endangers the well-being and 

job performance or educational experience of the 

individual. 

 

(10)  Duty to Accommodate: 

refers to the obligation of an employer or service provider 

to take measures to eliminate for employees, prospective 

employees or clients disadvantages that result from a 

rule, practice or physical Barrier that has or may have an 

adverse impact on individuals or groups protected under 

the Act. Mount Royal has the Duty to Accommodate to 

the point of Undue Hardship. In the Mount Royal context, 

the University is both an employer and a service provider 

and clients mean any student or other member of the 

community wishing to make use of our services or 

facilities. The Duty to Accommodate recognizes that true 

equality means respecting individual’s different needs. 

 

(11)  Human Rights: 

are inalienable, indivisible, universal entitlements codified 

in international and domestic law.  In Canada, they are 

protected through: 

 

The Canadian Charter of Rights and Freedoms

 

Provincial/territorial human rights legislation (e.g., Alberta 

Human Rights Act); 

 

Decisions of tribunals and courts; 

 

Human rights commission policy statements, 

interventions and other mandated functions; and, 

 

International law/instruments (ratified treaties, treaty body 

comments/decisions, international and other jurisdictional 

decisions). 

 

(12)  Professor 

Acknowledgement: 

refers to the signed form that verifies the course instructor 

has received the student’s confidential Academic 

Accommodation Memo and to acknowledge that the 

student has met with the course instructor to discuss how 

the Accommodation request may relate to the design of 

the course.  

 

background image

Academic Accommodation for Students Experiencing Disabilities Procedures – March 25, 2014 

Page 10 of 17 

 

 

(13)  Program-Level 

Accommodation(s): 

refer to Accommodations normally related to program-

specific admission, progression or graduation criteria.  

Examples include clinical or practica requirements. 

 

(14)  Policy: 

means  the  Academic Accommodation for Students 

Experiencing Disabilities Policy 

 

(15)  Reasonable 

Accommodation: 

refers to an Accommodation that addresses an inequity 

without creating an Undue Hardship on the employer or 

service provider.  The law requires that Students 

Experiencing Disabilities must be provided Reasonable 

Accommodation, not perfect accommodation. 

 

(16)  Students Experiencing 

Disabilities: 

refers to those individuals who have any verifiable and 

persistent physical, learning, cognitive, sensory, 

psychological, neurological, or temporary impairment that 

may affect their academic progress. 

 

(17)  Systemic Discrimination: 

 

(also referred to as Substantive or Institutional 

Discrimination) can be described as a pattern of 

behaviour, policies or practices that are part of an 

organization, and which create or perpetuate 

disadvantage related to one or more of the prohibited 

grounds set out in the Act. In many cases, systemically 

Discriminatory policies and practices seem neutral on 

their face but when applied equally to all result in 

differential treatment to a particular group. 

 

(18)  Undue Hardship: 

refers to unreasonable and excessive challenges for the 

institution which may include but are not limited to: 

 

a.  The financial cost of the Accommodation(s) will hurt 

the viability of the institution; and/or 

 

b.  There are significant competing rights; and/or 

 

c. 

There are health and safety concerns; and/or 

 

d.  The Accommodation would compromise Bona Fide 

Educational or Occupational Requirements.  

 

Undue Hardship is determined by a three-part test 

created by the Supreme Court of Canada and interpreted 

by tribunals and courts.  According to the Alberta Human 

Rights Commission, the Undue Hardship standard is very 

high and post-secondary institutions will normally be 

required to provide Accommodation. Individuals may 

consult with Diversity and Human Rights Services and/or 

the University's Legal Services with their questions 

regarding Undue Hardship and Mount Royal’s legal Duty 

to Accommodate. 

 

(19)  University: 

means Mount Royal University 

 

(20)  Universal Access/ 

Universal Design: 

is an approach to the design of all products, processes, 

procedures, systems, structures and environments. The 

background image

Academic Accommodation for Students Experiencing Disabilities Procedures – March 25, 2014 

Page 11 of 17 

 

 

goal is to make these as useable as possible by as many 

individuals as possible, regardless of ability. "Universal" 

does not imply one solution for everyone; rather, it reflects 

an awareness of the unique nature of each individual as 

well as the need to accommodate differences. The aim is 

to create learning and working experiences to suit the 

individual and to maximize the individual's ability to 

progress. 

 

(21)  University-Level 

Accommodation(s): 

refer to Accommodations related to general admission, 

progression or graduation requirements and related to 

processes administered by a central University authority. 

Examples include graduation requirements like General 

Education courses or processes such as access to 

registration. 

 

 

 

 

C. 

RELATED POLICIES 

 

  Academic Accommodation for Students Experiencing Disabilities Policy 

  Academic Standing, Continuance and Graduation Policy 

  Code of Student Community Standards Policy 

  Human Rights Policy 

  Universal Access Policy 

 

 

D. 

RELATED LEGISLATION 

 

  Alberta Human Rights Act. 

  Alberta Freedom of Information and Protection of Privacy Act. 

  Alberta Health Information Act. 

  Canadian Charter of Rights and Freedoms. 

 

 

E. 

RELATED DOCUMENTS 

 

  Academic Accommodation Memo 

  Code of Student Community Standards Procedure 

  Collective Agreement between the Board of Governors of Mount Royal University and the Mount 

Royal Faculty Association 

  Collective Agreement between the Board of Governors of Mount Royal University and the Mount 

Royal Staff Association 

  Human Rights Procedures 

  Professor Acknowledgement Form 

  United Nations Standard Rules on Equalization of Opportunities for Persons with Disabilities 

 

 

 

 

 

 

 

 

 

background image

Academic Accommodation for Students Experiencing Disabilities Procedures – March 25, 2014 

Page 12 of 17 

 

 

F. 

REVISION HISTORY 

 

Date 

(mm/dd/yyyy) 

Description of 

Change 

Sections 

Author 

(Position Title) 

Approver 

(Position Title) 

12/11/2006 

NEW 

 

 

 

03/25/2014 

 

 

 

 

08/18/2017 

Editorial – formatting   

Director, University 

Secretariat 

Director, University 

Secretariat 

02/11/2021 

Editorial 

Title Updates 

University Secretary 

University Secretary 

06/10/2021 

Editorial 

Title/name changes 

University Secretary 

University Secretary 

12/09/2022 

Editorial  

Job titles, Related 

Policies 

Policy Advisor 

University Secretary 

 

 

 

background image

Academic Accommodation for Students Experiencing Disabilities Procedures – March 25, 2014 

Page 13 of 17 

 

 

MOUNT ROYAL UNIVERSITY 

 

ACADEMIC ACCOMMODATION FOR STUDENTS EXPERIENCING DISABILITIES POLICY 

 

 

AUTHORITY FOR ACADEMIC ACCOMMODATION DECISIONS 

 

APPENDIX 1 

 

 

  

 

COURSE LEVEL 

PROGRAM LEVEL 

UNIVERSITY LEVEL 

MODIFICATION 

AUTHORITY 

Access and Inclusion Services in 

consultation with Faculty 

Access and Inclusion Services in 

consultation with 

Department/Program Chair 

AV

-P Enrolment 

Management, upon 

recommendation of Access 

and Inclusion Services 

APPEAL 

 

* Only those with a 

real 

and substantial 

connection to the 

decision have 

grounds to appeal 

 

Student 

Other 

Student 

Other 

 

Discuss with AV

-P, 

Enrolment Management.  

Decision is final. 

Step 1:  Access 

Advisor (informal) 

Step 1:  Access 

Advisor 

(informal) 

Step 1:  Access 

Advisor 

(informal) 

Step 1:  Access 

Advisor 

(informal) 

Step 2:  Director, 

Access and 

Inclusion Services 

(Formal) 

Step 2:  

Dean/Director 

(Formal) 

Step 2:  Director, 

Access and 

Inclusion 

Services (Formal) 

Step 2:  

Dean/Director 

(Formal) 

SUBSTITUTION 

AUTHORITY 

Course Instructor 

Program/Department Chair 

General Faculties Council 

APPEAL 

Step 1:  Discussion with decision-

maker (informal) 

 

Step 1:  Discussion with decision-

maker (informal) 

 

The decision of GFC is final. 

 

Step 2:  Dean/Director (Formal) 

 

Step 2:  Dean/Director (Formal) 

WAIVER 

AUTHORITY 

Course Instructor 

Program/Department Chair 

General Faculties Council 

APPEAL 

Step 1:  Discussion with decision-

maker (informal) 

 

Step 1:  Discussion with decision-

maker (informal) 

 

The decision of GFC is final. 

 

Step 2:  Dean/Director (Formal) 

 

Step 2:  Dean/Director (Formal) 

DEGREE NOTWITHSTANDING A DEFICIENCY 

AUTHORITY 

N/A 

N/A 

General Faculties Council 

APPEAL 

N/A 

N/A 

General Faculties Council 

 

background image

Academic Accommodation for Students Experiencing Disabilities Procedures – March 25, 2014 

Page 14 of 17 

 

 

MOUNT ROYAL UNIVERSITY 

 

ACADEMIC ACCOMMODATION FOR STUDENTS EXPERIENCING DISABILITIES POLICY 

 

 

EXAMPLES OF ACADEMIC ACCOMMODATIONS BY TYPE AND LEVEL 

 

APPENDIX 2 

 

 

 

COURSE-LEVEL 

PROGRAM-LEVEL 

UNIVERSITY-LEVEL 

MODIFICATION 

 

A relatively minor change to 

academic requirement, 

usually revision to way 

student demonstrates 

required skill/knowledge or 

additional assistance. 

 

Additional time for exams 

 

Alternate exam format 

 

Provision of note taker or 

interpreter 

 

Alternate modes of course 

delivery or  evaluation 

 

Use of adaptive technology or 

special equipment 

 

Use of adaptive technology or 

special equipment 

 

Modifications to clinical/ 

practical requirements 

 

Priority registration access 

 

Full-time equivalency status 

SUBSTITUTION 

 

Replacement of academic 

requirement by another 

deemed comparable. 

 

Replace course pre-requisite 

with similar course 

 

Replace clinical/practical 

requirement with written 

assignment 

 

Substitute clinical/practical 

requirement with previous 

work/volunteer experience 

 

Replace General Education 

requirement or elective with 

similar course 

WAIVER 

 

Removal of academic 

requirement; should never be 

offered in regard to Bona Fide 

Educational Requirement.  

 

Exempt student from 

completing an assignment or 

exam 

 

Waive course pre-requisite 

 

Waive program admission 

criteria without equivalent 

replacement 

 

Waive credit required to 

graduate 

 

Waive requirement Grade 12 

course 

 

Waive General Education or 

elective requirement 

 

Waive requirement for at least 

60% in required Grade 12 

courses 

DEGREE 

NOTWITHSTANDING A 

DEFICIENCY 

 

Credential conferred upon 

student who hasn't met all 

requirements for program; 

only way to effectively obtain 

waiver of Bona Fide 

Educational Requirement

 

N/A 

 

N/A 

 

Waive a Bona Fide 

Educational Requirement 

 

Normally granted on 

compassionate grounds, such 

as a degree granted 

posthumously or the 

correction of a historical 

wrong beyond the control of 

the student 

 

 

 

 

 

background image

Academic Accommodation for Students Experiencing Disabilities Procedures – March 25, 2014 

Page 15 of 17 

 

 

MOUNT ROYAL UNIVERSITY 

 

ACADEMIC ACCOMMODATION FOR STUDENTS EXPERIENCING DISABILITIES POLICY 

 

 

FACULTY/INSTRUCTIONAL STAFF RECEIVING ACCOMMODATION REQUEST 

 

 

APPENDIX 3

 

 

 

background image

Academic Accommodation for Students Experiencing Disabilities Procedures – March 25, 2014 

Page 16 of 17 

 

 

MOUNT ROYAL UNIVERSITY 

 

ACADEMIC ACCOMMODATION FOR STUDENTS EXPERIENCING DISABILITIES POLICY 

 

 

STUDENT REQUESTING ACCOMMODATION  

 

 

APPENDIX 4 

 

 

 

 

background image

Academic Accommodation for Students Experiencing Disabilities Procedures – March 25, 2014 

Page 17 of 17 

 

 

MOUNT ROYAL UNIVERSITY 

 

ACADEMIC ACCOMMODATION FOR STUDENTS EXPERIENCING DISABILITIES POLICY 

 

 

SAMPLE OF A COURSE SYLLABUS STATEMENT 

 

APPENDIX 5 

 

 

 

 

 

If you are a student with an Academic Accommodation Memo and Professor Acknowledgement 
form from Access and Inclusion  Services, please make an appointment with me as soon as 
possible to discuss your Accommodations in a private and confidential setting. Requests to 
review and sign Academic Accommodation documents should not be made during or between 
classes.  

 

If you are a Student Experiencing a Disability who may require Academic Accommodation and 
have not yet registered with Access and Inclusion Services, please contact their office at 403-
440-6868.  You must be registered with Access and Inclusion  Services to access Academic 
Accommodations. 

 

If you require Academic Accommodations for a reason other than Disability, please make an 
appointment with me to discuss or contact Diversity and Human Rights Services at 403-440-
5956.